PhiN 69/2014: 51



Markus Ising (Tübingen)


Motivation via holistic conceptual shifts: Examples from cross-linguistic COOKING


Current cognitive theories describe linguistic motivation as an interplay of semantic and morphological relations between a lexical unit (e.g. lemon tree) and its parts (here: lemon and tree). Lemon tree is considered to be motivated because it morphologically combines lexemes which are also semantically related to the whole: a LEMON TREE is a specific type of TREE, and LEMONS are its fruit. Besides such segmentally analysable cases, there are lexical units such as lady’s slipper or blue beret whose motivation has to be described holistically: A language community has chosen these expressions as a whole to denote a certain plant or an UN soldier because of conceptual similarity (a LADY’S SLIPPER looks like a SHOE FOR WOMEN) or conceptual contiguity (UN SOLDIERS precisely wear BLUE BERETS). A typological case study of holistic motivation in the COOKING domain shows that such holistic conceptual shifts can be based on similarity, contiguity, taxonomy and combinations of the latter.


1 Introduction and preview: Motivation and holistic conceptual shifts

Since Plato’s Cratylos, the discussion about the origin and characteristics of words has not come to an end (see for an overview Coseriu 2004). Plato concentrated on whether the form of words is related to the things they express, or whether their form has to be considered as arbitrary. Such reflections on motivation as opposed to arbitrariness essentially concern the question of iconicity either in a narrow sense (onomatopoeia such as English cock-a-doodle-doo) or in its more controversial sense of sound symbolism (e.g., “iconic” [i] and [o] in words that denote small or big things respectively).1




PhiN 69/2014: 52


A second aspect addressed by Plato and of renewed interest since Ferdinand de Saussure is relative motivation, that is reduced arbitrariness. A complex word such as cupboard displays reduced arbitrariness because the language user can easily discern its elements cup and board and explain their relations to the compound concept CUPBOARD. Since research of this kind always looks inside a complex word (compound, derivation etc.), I will call it research on segmental motivation. In a second step, this will provide the basis for reflections on holistic motivation.

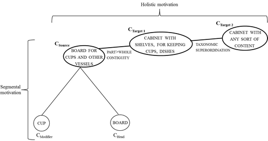
To give an example right from the start, motivation does not end with the segmental observation that originally, cupboard indeed referred to a sort of board that was used to keep cups (resulting in conceptual links between CModifier, CHead and CSource, see Figure 1). Rather, cupboard as a whole has been used to express new target concepts: From its literal use as CSource BOARD FOR CUPS AND OTHER VESSELS, it has developed to CTarget 1 CABINET WITH SHELVES, FOR KEEPING CUPS, DISHES and, later on, to its today’s more general sense CTarget 2 CABINET WITH ANY SORT OF CONTENT (see OED, s.v. cupboard, n.). The compound thus has undergone a first holistic conceptual shift from part to whole within the kitchen (BOARD > KITCHEN CABINET) followed by a second holistic conceptual shift that can be identified as taxonomic superordination since cupboard arrives at a more general meaning (KITCHEN CABINET > CABINET).

Figure 1 Segmental and holistic motivation of the concept CUPBOARD (inspired by Geeraerts 2002: 456)

This paper attempts to show that such holistic shifts can reasonably be integrated into research on motivation when the starting point is the respective target concept (e.g. KITCHEN CABINET or simply CABINET above). A complex expression of this target concept such as cupboard then needs not only to be checked for its motivating parts cup and board, but also for the reason why a linguistic community has chosen precisely cupboard to express (KITCHEN) CABINET. To investigate this type of motivation in the COOKING domain, I have carried out a questionnaire study among language experts, asking them for complex expressions of the target concepts TO COOK and THE COOK.2 Or to put in terms of Figure 1: I set the rightmost concept of Figure 1 as a fix starting point and kindly asked my language experts to give me the literal source concept of their respective language. I then analyzed the conceptual relations between CTarget and CSource.




PhiN 69/2014: 53


In section 2 I discuss segmental motivation, while section 3 will concentrate on the holistic CSource>CTarget shifts detectable in my COOKING data. Section 4 conclusively discusses the additional value of the holistic approach to segmental motivation research.


2 Theoretical origins of the study: A cognitive approach to segmental motivation in the lexicon

This work builds upon recent research on lexical motivation and cognitive lexicology which have yielded significant insights into structure and dynamics of the lexicon, partly within the Romance languages and partly from a typological perspective (Gévaudan 1999; 2003; 2007; Koch 2001; Mihatsch 2005; Koch and Marzo 2007; Coy 2012, Marzo 2013; Steinberg in press).3 While previous work in those areas have generally investigated morphological and semantic relations separately, these authors have introduced the parallel analysis of formal and conceptual relations, considering that “‘[m]orphological’ and ‘semantic’ motivation are not just two types (Ullmann 1966), but two interrelated dimensions of lexical motivation” (Koch and Marzo 2007: 259). The integration of these two dimensions is visualized in the motivational square of Figure 2:

Figure 2 Motivational square for suffixation, example German Eichel < Eiche

In this square, F1 and F2 represent the expressions; C1 and C2 stand for the semantic content (concepts) of the two lexical units F1/C1 and F2/C2. On this analysis, a lexical unit F1/C1 is motivated by another lexical unit F2/C2 only when there is a link between both their expressions and their concepts. This is the case in Figure 2: The concepts C1 ACORN and C2 OAK are linked by contiguity (more precisely by their relation FRUIT – TREE), and in German, this contiguity is reflected on the formal side by the derivation of F1 Eichel from F2 Eiche.4 This combined approach has a number of advantages. First, it captures the fact that German Eichel ACORN is a motivated lexical unit whereas e.g. its English counterpart is not. The contiguity between C1 ACORN and C2 OAK remains the same, but the corresponding expressions F1 acorn and F2 oak do not show any morphological relation. The motivational square also captures the difference between (motivated) polysemy and (non-motivated) homonymy: Polysemy combines formal identity (F1 = F2) with a motivating conceptual relation (e.g. similarity in the case of English mouse MOUSE / COMPUTER TOOL) while there is no such conceptual relation within the homonymy of English bank INCLINE / FINANCIAL INSTITUTION.




PhiN 69/2014: 54


The situation becomes more complex when the motivated lexical unit contains more than one lexical slot as it is the case with Hungarian körtefa PEAR TREE in Figure 3:

Figure 3 Motivational square for compounding, example Hungarian körtefa < körte and fa (adapted from Koch and Marzo 2007: 266)

Here the formal relation between the motivated expression F1 on the one hand and its motivating parts F21 and F22 on the other hand remains simple since each of the latter undergoes compounding in order to build the former.5 The conceptual relations, however, diverge: A head and a modifier show different associations with respect to the whole compound. Körtefa represents a hyponym of its head fa since a PEAR TREE is a subtype of a TREE, so the cognitive relation between C21 and C1 may be classified as a case of taxonomic subordination. The relation between the modifier körte and körtefa is of a contiguous nature, PEARS being part of a PEAR TREE. For a more economical presentation of such complex cases, I shall here make use of the cross-classification in (1) borrowed from lexicological investigations such as Gévaudan (2007) and Steinberg (in press):




PhiN 69/2014: 55


(1) Hungarian körtefa PEAR TREE
<Contiguity+TaxonSubordination.Compounding.Stratum<
Hungarian körte PEAR + Hungarian fa TREE

This entry contains three pieces of information. The first line displays the complex lexical unit F1/C1, the third line corresponds to its motivating lexical units F21/C21 and F22/C22, and the line between them explains their relationship. This middle line first notes the conceptual relation (here: contiguity and taxonomic subordination; see the upper relations in Figure 3), then the morphological relation (“Compounding”), and finally specifies the language of origin of the motivated lexical unit. The term “Stratum” here signals that both körte and fa belong to the genuine Hungarian vocabulary.

Since both the motivational square and the cross-classification (1) are means for analyzing the conceptual and formal relations between a whole (the motivated lexical unit) and those units that are the motivating parts of it, they are modelling what I introduced as segmental motivation in section 1.6 This type of research has proven to be of great relevance to typological issues such as cross-linguistically comparable motivational profiles (Koch and Marzo 2007) or the relation between universals and linguistic relativity. For example, there seems to be a strong tendency across languages that the relationship between a compound and its modifier is one of contiguity (Gévaudan 1999: 19–22; Steinberg in press; Ising in preparation), while the relationship between compound and head is more variable. As Mihatsch (2005) and Steinberg (in press) have shown, language-specific factors such as obligatory number marking on the noun largely determine whether a concept like EYELID is motivated based on its substance (as in (2): EYE SKIN) or rather on its shape (compare (3): EYE DRESS). This results in either a taxonomic or a metaphorical relation between the compound and its head (see the bold elements):




PhiN 69/2014: 56


(2) Orkolo (no obligatory number marking on the noun):
ovohae iilu EYELID
<Contiguity+TaxonSubordination.Compounding.Stratum<
ovohae EYE + iilu SKIN
(adapted from Steinberg in press: 75)

(3) Nobiin (obligatory number marking on the noun):
māñin kītti EYELID
<Contiguity+Metaphor.Compounding.Stratum<
māñ EYE + kītti DRESS, ROBE
(adapted from Steinberg in press: 160)

However, Mihatsch (2005) contrasts this with the motivational behaviour of EYEBALL. Its particularly salient ball shape, probably combined with the fact that its precise substance remains unknown to non-experts, makes this concept override language-specific conceptualization preferences in favour of a metaphorical head, compare EYE SEED in (4a) and the contrast between (2) and (4b) in Orkolo.

(4a) Tzeltal (no obligatory number marking on the noun):
sbak' sitil EYEBALL
<Metaphor+Contiguity.Compounding.Stratum<
bak' SEED, PIP + sitil EYE
(adapted from Mihatsch 2005: 383)

(4b) Orkolo:
ovohae hae EYEBALL
<Contiguity+Metaphor.Compounding.Stratum<
ovohae EYE + hae PIP, SEED, FRUIT
(adapted from Steinberg in press: 214)

Evidence from my sample completes this panorama of preferences. Since TO COOK and THE COOK are particularly non-salient concepts (e.g., what form should be automatically associated with them?), all COOKING examples have a taxonomic head, independent of language-specific factors (Ising in preparation). We may therefore extend Mihatsch’s distinction forming a scale which is illustrated in Table 1. Concepts with a highly salient shape ignore language-specific factors in favour of metaphoric heads (see EYEBALL). The conceptualization of objects with intermediate perceptual salience depends on language-specific factors (EYELID, EYEBROW etc.) and thus represents a case of linguistic relativity. Particularly non-salient concepts like TO COOK and THE COOK then define the opposite limiting margin of linguistic relativity because they always show a taxonomic head:




PhiN 69/2014: 57


Table 1 Linguistic relativity entrenched by conceptual salience

Concept Type TO/THE COOKEYELID, EYEBROWEYEBALL
Salience of Shapenoneintermediatehigh
Conceptualization of Head
(relation to C1)
taxonomic
(e.g. substance-based)
dependent on
language-specific factors
metaphorical
(e.g. shape-based)


3 A further dimension of motivation: Holistic conceptual shifts

3.1 Holistic taxonomic subordination

In Section 3, I continue at the point where research on segmental motivation ends. The segmental approach looks exclusively at the formal and conceptual relationship between a complex whole F1/C1 and its lexical parts. However, the essential question in the following is what motivates the speaker to use F1 not (only) to express the literal meaning C1, but to express a diverging target concept (remember the case of cupboard in Figure 1). In my project, this meant that I analyzed the conceptual relation between the target concepts TO COOK / THE COOK7 and the literal C1 content serving as their respective source concept. As a first example, consider the following expression F1 for THE COOK from Sumerian (Southern Mesopotamia):8




PhiN 69/2014: 58


(5)
endib (official spelling)
en-dib (morphological segmentation)
master-to.burn (gloss)
‘master of burning’ (literal source meaning)
‘cook (n.)’ (target meaning)

CTarget THE COOK is here conceptualized as CSource MASTER OF BURNING. Figure 4 shows that I analyze this as a result of taxonomic subordination: a priori, a MASTER OF BURNING is not necessarily a COOK. It is a more abstract concept which is easily imaginable in other target domains than COOKING that deal with BURNING, too. In fact, it could be contained in all those frames I listed in the lower part of Figure 4. But the prototypical conceptual frame of BURNING is certainly COOKING: The existential relevance and everyday experience of COOKING makes it a highly relevant target domain, and BURNING is part of COOKING from the beginning of human evolution (see Lévi-Strauss 1965). This prototypicality, I argue, results in THE COOK being the prototypical MASTER OF BURNING (cf. the bold line and elements in Figure 4), pulling consequently endib down into the COOKING frame as an expression of THE COOK.9

Figure 4 Holistic taxonomic subordination: Sumerian endib THE COOK


3.2 Holistic contiguity

In Daba, an Afro-Asiatic language of Northern Cameroon, we find the following lexical unit expressing TO COOK:10

(6)
ka ta wili
INF prepare sauce
‘to prepare sauce’
‘to cook’




PhiN 69/2014: 59


When CTarget TO COOK is conceptualized as CSource TO PREPARE SAUCE, such a shift is clearly not taxonomic in nature. This is because unlike taxonomic subtypes such as TO BOIL, TO STEAM, TO GRILL etc., the source concept of (6) does not represent a cooking event on its own: The sauce as its product is not usually eaten alone.11 Rather, TO PREPARE SAUCE has to be described as a (frequent) partial process contained in the action of TO COOK. What we can observe in Daba, then, is a holistic shift from this partial process to the whole process, resulting in ka ta wili denominating TO COOK, see Figure 5:

Figure 5 Holistic (part-whole) contiguity: Daba ka ta wili TO COOK

In the graphic above, the symbols within the frames represent several possible partial processes of TO COOK. Why has just the preparation of sauce been “selected” for this shift? In fact, the SAUCE is a constitutive part of Daba MEALS, and consequently the same can be said about their procedural equivalents TO PREPARE SAUCE and TO COOK. Above all, this is confirmed by ethnologic research: In his Daba dictionary, Mouchet (1966: 160) clearly translates wuli [sic] with “sauce (accompagnant le millas)” [sauce (accompanying millet)], the latter being absolutely dominant in their agriculture.12 Given this cultural background, it is not surprising that the Daba expressions for THE COOK and KITCHEN are based on the same source concept TO PREPARE SAUCE:13

(7a) (hidi) ma ta wili
 (person) REL prepare sauce
 ‘the one who prepares sauce’
 ‘cook (f.)’
(7b) jik tu wuli
 hut prepare sauce
 ‘hut of sauce preparing’
 ‘kitchen’




PhiN 69/2014: 60


Now while conceptual part-whole relations are a well known phenomenon in linguistics,14 the relevance of the part’s constitutivity for such shifts has not been much investigated in comparison. The following section thus casts a glance at differences of constitutivity in order to class the holistic effect of (6) in a wider meronymic context.


3.2.1 The role of constitutive parts for the expression of part-whole contiguity

In Lexical Typology, it borders on triviality to say that there is a wide variety of ways in which contiguous shifts can be expressed. The already high number of formal devices used for word formation in a single language is multiplied by cross-linguistic research, making it appropriate to speak of an “open list” (Koch 2001: 1160). To give just a taste of this, consider the varying expressions of shifts based on the contact contiguity PEAR – PEAR TREE (adapted from Koch 1999: 337):

Table 2 Expressions of the shift PEAR > PEAR TREE

LanguagePEARPEAR TREEFormal classification
FrenchpoirepoirierDerivation
HungariankörtekörtefaComposition
ItalianperaperoGender alternation
RussiangrušagrušaIdentical form (here: polysemy)
Persiangolābideraxt-e golābiLexicalized syntagm




PhiN 69/2014: 61


As can be seen in Table 2, the case of identical form (which I would analyze as polysemy only when both meanings of the expression are current and lexicalized) is just one of many formal devices for word formation. However, in the domain of part-whole contiguity, I will argue that identical form is also unique among these devices because of its high frequency in the expression of shifts between a conceptual whole and a constitutive part of it. What is meant here can be illustrated with French bureau:

(8)

The semantic development of bureau involves a shift from part to whole comparable to that in Figure 5 above. Among others, it originally meant DESK in Ancient French, but bureau later also began to denominate the OFFICE or STUDY ROOM which not only contains a DESK, but is well-nigh characterized by it.15 Revealingly, other elements of the same whole such as OFFICE CABINET or OFFICE CHAIR are not expressed via polysemy but, in the case of French, with lexicalized syntagms (armoire de bureau, fauteuil de bureau). I claim that this is precisely because they are not comparably constitutive for an office: Unlike a desk, an office chair could be replaced by another simple chair without the room losing its office character.16

An obvious question is how a conceptual part becomes constitutive. In the case of bureau, the constitutivity of DESK for OFFICE is triggered by world knowledge (in those cultures where both concepts are known, of course). The Daba data, by contrast, show that cultural facts in the narrow sense such as highly recurrent SAUCE PREPARING for COOKING can equally determine which part is constitutive. Finally, there is a universal factor that very flexibly assigns constitutivity: the communicative context. This factor is all the more important since it is the basis of quite frequent whole>part metonymies in discourse, that is in cases where the shift is not yet (and does not ever need to be) lexicalized:




PhiN 69/2014: 62


(9a) Germany doesn’t want another Auschwitz. (COUNTRY > POPULATION; see similar examples in Peirsman and Geeraerts 2006: 294)

In (9a), the anxieties or wishes of a nation may be the context of the utterance. This context clarifies that of all the parts that make up GERMANY, its POPULATION is temporarily constitutive. Here, then, constitutivity favours a “top-down” shift from the whole to one of its parts that results in the use of the identical form Germany for its POPULATION.

Often the predicate, i.e. the closest possible context, already identifies the constitutive part. Thus, one may argue that it is because of the combination of GERMANY with TO WANT that the constitutive target concept POPULATION is clear, since virtually nobody can be the agent of TO WANT in Germany other than its people. Although this is acceptable in (9a), I would nevertheless keep the broader idea of communicative context as the steering tool for the part’s constitutivity. The reason becomes clear when we take a look at cases with very general predicates:

(10a) Germany is incredibly varied.

Here, TO BE VARIED is a too general predicate as to specify a constitutive part of GERMANY. But when (10a) is uttered in e.g. a geographic or sociological context, a meronymic shift nevertheless would be possible (with Germany denoting its LANDSCAPE or SOCIETY) just because the respective contexts select different parts in the frame GERMANY as constitutive. Two observations corroborate this constitutivity theory. First, if no such context is available, simply no meronymic shift takes place: Although an isolated interpretation of (10a) does not reduce the inherent part-whole potential of the concept GERMANY (with parts such as its PEOPLE, the LANDSCAPE, the CLIMATIC ZONES or the FAUNA), none of these parts is chosen. Rather, Germany is understood literally, simply standing for the whole COUNTRY. A second argument once more looks at alternative formal devices. As in the case of office chair above, it is revealing that the only way to coerce a shift between a whole and one of its non-constitutive parts consists again of choosing an explicit, non-identical form such as the syntagm Germany’s landscape in (10b). Such more complex formal devices are possible, but simply not needed in the case of a part’s constitutivity (compare 9a with 9b, where the superscript “%” indicates that 9b is expected to be less frequent than 9a). So, we can conclude that a conceptual shift involving a constitutive part is a sufficient condition for its expression via identical form.




PhiN 69/2014: 63


(10b) Germany’s landscape is incredibly varied.

(9b) %Germany’s population doesn’t want another Auschwitz.

The examples discussed so far in section 3.2 all concerned shifts from one constitutive part to the whole or vice versa. This still implies that the referents of the respective source and target concept are distinct: TO PREPARE SAUCE is not referentially identical with TO COOK, neither are DESK and OFFICE or CONTINENT and POPULATION. This is not the case when we consider internally complex concepts for which all their conceptual parts are constitutive. This is necessarily the case with collectives such as swarm, committee, team etc.: What else is in a TEAM or a SWARM than its MEMBERS or FISHES/BEES? Nothing – the whole is entirely made up by the sum of its similar parts. As illustrated in Figure 6, this results in the possibility of conceptualizing one and the same referent in two different ways, depending on whether the whole or the multiplicity of its constitutive parts is at the foreground.

Figure 6 Reconceptualization within internally complex concept: Ex. team/members

This special type of part-whole shift – a process that I have called reconceptualization (Ising 2011: 364) – is particularly interesting from an onomasiological perspective: What expressions are used for the two conceptualizations? In fact, an identical form for the holistic and the subdivided perspective on collectives would not be appropriate: Because of the referential identity, the semantic distance between the two conceptualizations is too low for such a formal device. Instead, this inner-referential ambiguity strongly seeks for formal differentiation, which in the case of such internally complex concepts is often characterized by a singular-plural opposition.17




PhiN 69/2014: 64


This number alternation can occur in combination with different lexemes (forest vs. trees, team vs. members, fleet vs. ships) or within one and the same collective lexeme, compare la gente (Sg.) vs. le genti (Pl.) for CROWD/PEOPLE in pre-standard Italian and current Italian dialects, see (11). Because of their unsolvable ambiguity, reconceptualizations are in general characterized by synchronic and diachronic formal fluctuation (see again the bold elements in (11) and Ising 2013).

(Dialect of Foggia, Apulia; adapted from Valente 1975: 66)

To sum up, constitutivity of conceptual parts can have both convergent and divergent effects on the formal devices used for the expression of part-whole contiguity. While shifts between one constitutive part and its whole are preferably expressed by identical form, reconceptualization shifts between a whole and the sum of its constitutive parts tend to formal distinction. The case of Daba ka ta wili clearly represents the first type, whereas the lexical and grammatical devices used for reconceptualization in Romance languages have been investigated in Ising (2013).


3.3 Holistic taxonomic superordination + holistic contiguity

The next lexical COOKING unit from my sample combines the conceptual dimensions introduced in the previous sections, taxonomy and contiguity, in its holistic motivation. It stems from Lakota (Siouan-Catawban; North America). Here, CTarget TO COOK is conceptualized as CSource TO SOFTEN, see (12):18

(12) lol’íx’ą
loló íx’ą
soft-do
‘to make soft’
‘to cook’




PhiN 69/2014: 65


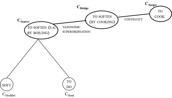
The use of (12) in order to express TO COOK can be described as a two-stage conceptual process. First, one can imagine COOKING subtypes whose resulting dishes are softer than the ingredients before (cf. the bold procedural abstraction of SOFTENING in each of the frames in Figure 7). This is true for BOILING (except for eggs), STEAMING or BRAISING, while other cooking subtypes such as GRILLING and FRYING are less clear in this respect (think of a roast becoming soft, but its crackling hard). Nevertheless, the COOKING subtypes which do involve SOFTENING are certainly in the majority. Thus, SOFTENING can appear as a prototypical collateral effect of COOKING itself. Cognitively speaking, such a generalization is equivalent to the taxonomic superordination CSource TO SOFTEN (BY BOILING / BY STEAMING / BY BRAISING…) > CBridge TO SOFTEN (BY COOKING), illustrated by step 1 in Figure 7.

Figure 7 Holistic taxonomic superordination + holistic contiguity: Lakota lol’íx’ą TO COOK

I assume an intermediate concept CBridge because with step 1, we have not yet reached CTarget TO COOK. How do we get from CBridge SOFTENING (BY COOKING) to CTarget TO COOK itself? Since CBridge is one of many processes that occur during a typical cooking event, I consider the CBridge–CTarget relation to be characterized by contiguity, more precisely by a part-whole relationship where TO SOFTEN (BY COOKING) is a part of the frame TO COOK. In sum, then, the CSource>CTarget shift of (12) involves taxonomic superordination CSource > CBridge (step 1) as well as a contiguous shift from the partial process CBridge to the whole cooking action CTarget (= step 2 in Figure 7). Figure 8 summarizes this instance of holistic motivation on the basis of the cupboard illustration above.




PhiN 69/2014: 66


Figure 8 Two-stage holistic motivation, Lakota lol’íx’ą


3.4 Holistic metaphor

Finally, the lexical unit for TO COOK in the Altaic language Sakha (also known as Yakut, Siberia) displays a morphologically rather simple form of derivation:19

(13) buhar-
buh-ar
ripen-CAUS
‘to make ripe’
‘to cook’

Semantically, it can be classified as a metaphorical shift: The source concept TO RIPEN is not logically related to its target concept TO COOK. While the former can be conceived as belonging to a frame NATURE, the latter is a human action and thus conceivable as a part of the frame HUMANITY. Thus, using the expression of TO RIPEN for TO COOK represents a case of domain mapping which has generally been seen as the definitional trait of metaphor at least since Croft (1993).

A metaphorical relation between a source and a target concept usually displays a concrete motivation that can be metalinguistically described, e.g. heart may be used in heart of a person as well as in heart of the city because in both the literal and the metaphorical case the entity designated is conceptualized as being in the middle of something. The analogous link between TO RIPEN and TO COOK consists in similar external conditions which cause the processes of ripening and cooking: In both cases, THE EFFECT OF HEAT transforms the respective RAW MATERIAL (illustrated by the rectangles in Figure 9) into a (BETTER) EDIBLE MATERIAL (the triangles in Figure 9).




PhiN 69/2014: 67


Figure 9 Holistic metaphor: Sakha buhar- TO COOK

Interestingly, the direction of domain mapping in the Sakha case is the reverse of the usual way that goes from HUMANITY – and especially from human actions like COOKING (SUBTYPES) – to NATURE, resulting in (often conversational, i.e. non-lexicalized) metaphors such as (14) and (15):20

(14) Von wegen nur 20°C auf den Kanaren! Heute wurden wir am Strand regelrecht gebraten. [So much for 20 degrees on the Canaries! Today, we were literally roasted on the beach.]

(15) It was boiling hot weather and the air con was really struggling.

This analysis suggests a situation of polysemy for buhar-, positing (at least) the lexicalized meanings ‘to ripen’ and ‘to cook’. There are however voices in research on Lexical Typology that emphasize the important distinction between polysemy and semantic invariance in order to inhibit too hasty classifications:

“The issues of categorization within lexical fields or conceptual domains and of semantic motivation are intimately related in being ultimately dependent on what counts as general meaning vs. polysemy. Thus, if the Russian noun ruka is seen as neutralizing the difference between ‘hand’ and ‘arm’, Russian differs from English in its categorization of the corresponding conceptual space; however, if ‘hand’ and ‘arm’ are recognized as two different senses of the polysemous lexeme ruka, Russian and English show the same categorization, but differ in their polysemy patterns, or semantic motivation” (Koptjevskaja-Tamm, Vanhove, and Koch 2007: 162).21

The obvious question is how to recognize such different senses that would justify a polysemy classification. Here again, a speaker survey would be of great help, but this is outside the scope of this investigation. Instead, I take the view that there are lexicographical arguments which provide some support to polysemy. First of all, none of the Sakha dictionaries I could find lists a hypernym such as ‘to influence by heat’ or even ‘to make edible by heat’ which would cover all the meanings of buhar- listed in them. I would claim that such a definition or at least a hypernym followed by subsequent clarifications (e.g.: “with fruits and vegetables: ‘to ripen’; with food: ‘to cook’…”) would be expected to be found if (13) represented a case of “general meaning”.




PhiN 69/2014: 68


And there is more. When we first consider the lexical stem of (13) (which itself is the corresponding non-causative verb: bus-), its two meanings ‘to ripen’ and ‘to cook’ are both also listed separately. Interestingly, their order changes over time: we find “1. to ripen 2. to boil, cook” in Krueger (1962: 238), but in recent work “1. to be cooked, done, baked 2. to ripen, to get ripe, to mature” (adapted from Sleptsov 2005: 581) or “1. kochen, sieden 2. reif werden (Frucht)” [1. to cook, to boil 2. to ripen (fruit)] (see Monastyrjew 2006: 38). Thus, although publishing dates of dictionaries must not be equated with the contemporary linguistic state of affairs, this inversion may hint at a semantic change of bus- which originated in TO RIPEN.22 Consistent with this argumentation is the fact that only the more recent dictionaries list new meanings developed either from TO RIPEN (‘to reach a mature age’, ‘to gain strength’, ‘to harden oneself’, ‘to rot’) or rather from TO COOK (‘to burn/scald oneself’, ‘to sweat’); see again Sleptsov (2005: 581) and Monastyrjew (2006: 38).

Even the fact that in early Sakha lexicography, the causative construction buhar- is identified with ‘to cook’ alone (compare Böhtlingk 1964: 144; Krueger 1962: 238) does not necessarily weaken this argumentation. It actually seems quite plausible that a human being is a more prototypical agent than the sun, resulting in a more frequent use of the causative buhar- for TO COOK than for TO RIPEN. However, this apparent monosemy in the early works clearly contrasts with Sleptsov (2005) who does display a semantic variety for buhar- that is largely comparable to that of bus-. This implies that ‘to ripen’ is still an isolable part of its meaning which paves the way to new, mainly metaphorical senses (compare 4 especially with the meaning extensions 5, 6 and 8):




PhiN 69/2014: 69


(16) 1) to prepare food, to cook food on fire, to make it ready to eat
2) to burn oneself on fire or hot things
3) to cause a sense of heat, to cause sweat
4) to ripen (crop, berries)
5) (fig.) to carefully think over a decision
6) (fig.) to digest
7) (fig.) to obtain steel or iron by melting
8) (fig.) to toughen physically and morally
(adapted from Sleptsov 2005: 583–584)

In sum, the lexicographical evidence rather supports the view that buhar- does not represent a case of monosemy on the superordinate level (‘to influence by heat’) but of polysemy on the basic level (‘to ripen’ / ‘to cook’). In this view, the original causative meaning of ‘to ripen’, though not being the most frequent meaning any more, still represents one semantic subsection of buhar-.23 At most, considering the number of new senses developed on this basis, one could wonder whether the initial metaphor from TO RIPEN to TO COOK is still synchronically clearly identifiable by the speakers. However, I cannot answer this here, my project being strictly limited to the detection of holistic conceptual shifts as such in a large sample of languages. Questions like the latter thus must be left to further research.


4 Concluding remarks

The aim of this article was to increase awareness of holistic shifts as an additional aspect of linguistic motivation. In fact, the analysis of holistic shifts lends itself especially to cases of segmentally motivated units since the complex structure of the latter easily paves the way to holistic effects: to give an example, it is the integration of TO PREPARE and SAUCE in one lexical unit that makes the holistic meronymy TO PREPARE SAUCE > TO COOK in Daba possible. At the same time, holistic shifts must necessarily escape research on segmental motivation alone. Two aspects shall illustrate the benefit that the combination of segmental and holistic motivation analysis can have for Cognitive Linguistics.




PhiN 69/2014: 70


First, when we compare those of the lexical units above that are characterized by two lexical slots (corresponding broadly to modifier and head), a striking insight is that the conceptual relations of the segmental analyses are identical, whereas the shift between the holistic source and target concepts is quite different and thus unpredictable on a segmental basis. Consider the following segmental comparison of the Sumerian and the Lakota examples discussed above.

(17) endib THE COOK
<TaxonSubordination+Contiguity.Compounding.Stratum<br> en MASTER + dib TO BURN

(18) lol’íx’ą TO COOK
<Contiguity+TaxonSubordination.VerbalPhrase.Stratum<
loló SOFT + íx’ą DO

Except for the fact that modifier and head in (17) and (18) are ordered reversely, there is simply no difference: In both cases, the head is taxonomically subordinated (a MASTER OF BURNING is a more specific concept than a MASTER / TO SOFTEN is a specific way of DOING something), and the modifier is contiguous to the whole concept (a MASTER OF BURNING precisely BURNS something / TO SOFTEN implies that the result is SOFT).

The holistic shifts from source to target concept that undergoes each of these segmentally motivated units, however, are absolutely independent of this constant. Actually, we find taxonomic subordination of endib (MASTER OF BURNING > THE COOK), while lol’íx’ą (TO SOFTEN > TO COOK) is characterized by taxonomic superordination combined with a part-whole shift (remember Figure 8 above). Thus, the investigation of holistic shifts on its own yields absolutely new data.

But second, segmental and holistic motivation can display combined evidence: Paths through their complex conceptual interaction can be monitored. For example, taking into account the holistic shift provides a deeper analysis of the contiguity between the segmental modifier and the whole source concept since the final target concept comes into play. When we apply this to our data, we no more put the purely segmental question of how TO BURN is related to MASTER OF BURNING and how SOFT and SAUCE are related to TO SOFTEN and TO PREPARE SAUCE. Rather, we now ask how TO BURN is related to THE COOK and how SOFT and SAUCE are related to TO COOK. In the Sumerian case, the holistic taxonomic subordination of endib makes us analyze TO BURN as ACTION OF SPECIFIED AGENT. In Daba, SAUCE constitutes the PARTIAL PRODUCT OF WHOLE PROCESS precisely because of the holistic part-whole meronymy of ka ta wili. Finally, in the case of Lakota lol’íx’ą, the holistic combination of taxonomic superordination and part-whole contiguity makes that SOFT here can be identified with PARTIAL RESULT OF GENERALIZED PROCESS (the italics representing the influence of the respective holistic shift). In this manner, the consideration of the holistic dimension defines more precisely the evidence obtained from segmental research.




PhiN 69/2014: 71


In sum, this pilot study of holistic shifts within the COOKING domain not only proves to be a promising amplification of cognitive research in lexicology and linguistic motivation. It would also suggest itself in the still young discipline of Lexical Typology for a cross-linguistic comparison of motivational structures and paths in other conceptual domains.


References

Böhtlingk, Otto von (1964): Über die Sprache der Jakuten. Reprint; Den Haag. Original edition: St. Petersburg, 1851.

Coseriu, Eugenio (2004): Der Physei-Thesei-Streit. Sechs Beiträge zur Geschichte der Sprachphilosophie. Reinhard Meisterfeld (ed.), Tübingen.

Coy, Charlotte (2012): “Les recommandations officielles des Commissions de Terminologie et leur rapport à la langue commune : indices pour un profil lexicologique du français”, in: Neologica 6, 177–189.

Croft, William (1993): “The role of domains in the interpretation of metaphors and metonymies”, in: Cognitive Linguistics 44, 335–370.

DALF = Godefroy, Dictionnaire de l'Ancienne Langue Française (http://www.classiques-garnier.com/numerique-bases/).

Geeraerts, Dirk (2002): “The interaction of metaphor and metonymy in composite expressions”, in: Dirven, René / Pörings, Ralf (eds.), Metaphor and Metonymy in Comparison and Contrast, Berlin, 435–465.

Gévaudan, Paul (1999): “Semantische Relationen in nominalen und adjektivischen Kompositionen und Syntagmen”, in: PhiN. Philologie im Netz 9, 11–34.

Gévaudan, Paul (2003): “Lexikalische Filiation. Eine Synthese aus Onomasiologie und Semasiologie”, in: Blank, Andreas / Koch, Peter (eds.), Kognitive romanische Onomasiologie und Semasiologie, Tübingen, 189–212.

Gévaudan, Paul (2007): Typologie des Lexikalischen Wandels: Bedeutungswandel, Wortbildung und Entlehnung am Beispiel der Romanischen Sprachen, Tübingen.

Ising, Markus (2011): “Hier kocht der Chef. A lexical typology of motivatable expressions for THE COOK and TO COOK: methodology and first applications”, in: Dessì Schmid, Sarah / Detges, Ulrich / Gévaudan, Paul / Mihatsch, Wiltrud / Waltereit, Richard (eds.), Rahmen des Sprechens. Beiträge zu Valenztheorie, Varietätenlinguistik, Kreolistik, Kognitiver und Historischer Semantik. Peter Koch zum 60. Geburtstag, Tübingen, 357–367.

Ising, Markus (2013): Kognitive Ambiguität. Kollektive und duale Umkonzeptua-lisierungen in Grammatik und Lexik romanischer Sprachen. Ph. D. diss., Department of Modern Languages, University of Tübingen.




PhiN 69/2014: 72


Ising, Markus (in preparation): “Expressions for the concepts of THE COOK and TO COOK in a typological perspective: An onomasiological case-study for lexical motivatability”.

Kleiber, Georges / Schnedecker, Catherine / Theissen, Anne (eds.) (2006): La Relation Partie-Tout, Leuven.

Koch, Peter (1999): “TREE and FRUIT: A cognitive-onomasiological approach”, in: Studi Italiani di Linguistica Teorica e Applicata 28 (2), 331–347.

Koch, Peter (2001): “Lexical typology from a cognitive and linguistic point of view”, in: Haspelmath, Martin / König, Ekkehard / Oesterreicher, Wulf / Raible, Wolfgang (eds.), Language typology and language universals: an international handbook, Berlin, 1142–1178.

Koch, Peter / Marzo, Daniela (2007): “A two-dimensional approach to the study of motivation in lexical typology and its first application to French high-frequency vocabulary”, in: Studies in Language 31 (2): 259–291.

Koptjevskaja-Tamm, Maria / Vanhove, Martine / Koch, Peter (2007): “Typological approaches to lexical semantics”, in: Linguistic Typology 11, 159–185.

Krueger, John R. (1962): Yakut Manual, Bloomington.

Lehrer, Adrienne (1972): “Cooking vocabularies and the culinary triangle of Lévi-Strauss”, in: Anthropological Linguistics 14 (5): 155–171.

Lévi-Strauss, Claude (1965): “Le cercle culinaire”, in: L'Arc 26: 19–29.

Lienhard, Ruth / Giger, Martha (1975): Daba (parler de Pologozom): description phonologique, Yaoundé.

Marzo, Daniela (2013): Polysemie als Verfahren lexikalischer Motivation. Theorie und Empirie am Beispiel von Metonymie und Metapher im Französischen und Italienischen, Tübingen.




PhiN 69/2014: 73


Mihatsch, Wiltrud (2005): “Experimental data vs. diachronic typological data: two types of evidence for linguistic relativity”, in: Kepser, Stephan / Reis, Marga (eds.), Linguistic evidence. Empirical, theoretical and computational perspectives, Berlin, 371–392.

Monastyrjew, Wladimir (2006): Jakutisch: Kleines erklärendes Wörterbuch des Jakutischen (Sacha Deutsch), Wiesbaden.

Mouchet, Jean (1966): Le Parler Daba : Esquisse Grammaticale ; précédée d´une Note sur l´Ethnie Daba ; suivie de Lexiques Daba Français et Français Daba, Yaoundé.

OED = Oxford English Dictionary (http://www.oed.com)

Pakendorf, Brigitte / Novgorodov, Innokentij (2009): “Sakha vocabulary”, in: Haspelmath, Martin / Tadmor, Uri (eds.), World Loanword Database, 1411 entries, http://wold.livingsources.org/vocabulary/19, Munich.

Peirsman, Yves / Geeraerts, Dirk (2006): “Metonymy as a prototypical category”, in: Cognitive Linguistics 17 (3): 269–316.

PR = Le Nouveau Petit Robert. Dictionnaire Alphabétique et Analogique de la Langue Française. Paris.

Sleptsov, Petr Alekseevic (ed.) (2005): Explanatory dictionary of the Yakut language. Vol. 2 (letter B), Novosibirsk.

Steinberg, Reinhild (in press): Lexikalischer Wandel und Polygenese: DerKonzeptbereich KOPF, Tübingen.

Ullmann, Stephen (1966): “Semantic universals”, in: Greenberg, Joseph H. (ed.), Universals of Language, Cambridge/London, 217–262.

Valente, Vincenzo (1975): Puglia, Pisa.




PhiN 69/2014: 74



Notes

1 Compare Marzo (2013: 23–26) who rightly criticizes the treatment of sound symbolism as pure similarity-based iconicity.

2 Consider Ising (2011) for a detailed description of the practical proceeding and the whole structure of the project that resulted in a sample of 75 languages from 31 language families around the world. The fact that information gathering largely relied on mail exchange with language experts explains the frequent reference to personal communication in the following section. Wherever necessary, I corroborated the data with the help of specific literature and dictionaries.

3 Consider especially the application of the segmental analysis to the domain of the HUMAN BODY in the electronic DECOLAR project (Dictionnaire Etymologique et Cognitif des Langues Romanes) whose first part has been published in 2011 on http://www.decolar.uni-tuebingen.de.

4 For questions of derivational directionality in this TREE/FRUIT domain see Koch (1999). I agree with Koch and Marzo (2007) and Marzo (2013) that the double relation visualized in the motivational square alone does not yet prove that we are facing a case of motivation. It rather displays candidates that were to be checked for motivation in a native speaker survey: Only the latter permits to switch “from linguist-based observations to native-speaker-based intuitions” (Koch and Marzo 2007: 282). For reasons of simplicity, I will nevertheless use the term motivation here, bearing in mind this important caveat.

5 Of course, once combined to F1, F21 and F22 differ with respect to their inflectional flexibility. But since this is research on lexical motivation, the only thing that morphologically counts here are devices of word formation. In this perspective, both F21 and F22 display the same morphological relation when combined to F1.

6 I do not want to level off the different knowledge interests of research on motivation in a narrower sense and cognitive lexicology. Yet the segmental character that makes up both of these approaches has made me classify them together for the purpose of this article.

7 As for the concept of THE COOK, the generalized listing with the definite article serves the purely practical purpose of differentiating it clearly from its verbal counterpart. It is only in the glosses, where a precise description of determination is needed, that I use the variant ‘cook (n.)’.

8 I am very grateful to Thomas Goldammer for his pointers to endib – a form attested in a lexical list that opposes Sumerian and Akkadian words. This list clearly associates endib with Akkadian nuh?atimmu ‘cook (n.)’.




PhiN 69/2014: 75


9 A conceptual and thus designation shift comparable to endib in Figure 4 can be found in the verbal domain of Pacoh and Jacaltec, where the conceptualization of TO COOK originates in a more general TO DO WOMAN’S WORK. In Pacoh, the corresponding taɁ kərreːŋ is one of several possible expressions for TO COOK since cooking is “usually meant as being characteristic of women's work” (Dick Watson, personal communication). For TO COOK in Jacaltec, Adrienne Lehrer equally posits “general terms, e.g., work, do woman’s work which may be used and will be understood in context” (1972: 164).

In general, the mention of optionality and context meaning requires an essential theoretical clarification: This article only investigates the path options of holistic conceptual shifts, but not semantic change in a stricter sense. For the former objective, it is irrelevant whether endib, taɁ kərreːŋ or the expressions discussed hereafter stand for the source and the target concept at the same time (resulting in polysemy), if the source concept is not part of the expression’s meaning any more (as in the case of cupboard), or whether the source concept has never been part of the language’s lexicon (think of English snapdragon which always stood for the plant and never referred to a sort of ‘snapping dragon’). Since diachronic data for Sumerian are too fragmentary, this question would simply be undecidable in the case of endib.

10 I am grateful to Ruth Lienhard who provided these data to me. According to her, the ka prefix can be equivalent to the English infinitive markter to. Beyond that, ka is one of a few quite polyfunctional Daba prefixes, see for details Mouchet (1966: 67–69).

11 More precisely, the crucial difference is that taxonomic subtypes can also constitute parts of a hypernym concept, think of several dishes of one cooking event that are boiled, steamed or grilled respectively or even the use of several consecutive cooking subtypes for one dish. Meronyms like the source concept of (9), on the contrary, must be part of such a bigger whole.

12 See Lienhard and Giger (1975: 42). Converging evidence for this agricultural region comes from Kera (Southwest Chad): There, too, a variety of millet and sauce types are set items for lunch and dinner (cf. Ebert 1976: 174–175). Not surprisingly, individual Kera expressions for these recurrent cooking processes exist, too: wéɗé sò ‘to make boule (=hardened millet paste)’ and dèfé k´əsáw ‘to prepare sauce’ (Mary Pearce, personal communication).

13 For pointers to (7a), I am again grateful to Ruth Lienhard (personal communication). She gave me the complete expression including hidi ‘person’ which according to Mouchet (1966: 183) may be omitted, ma being, among other things, a subject relative marker used to express the agent (see Mouchet 1966: 134). Concerning (10b), I follow the spelling of Mouchet (1966: 182) who always lists wuli instead of wili which entails the vocalic assimilation ta > tu (see Mouchet 1966: 51–52).

14 Research on meronymy is especially widespread in Cognitive Linguistics. For the variety of recent contributions in this domain consider e.g. the panorama in Kleiber, Schnedecker, and Theissen (2006) or Peirsman and Geeraerts’ (2006) modelling of part-whole relations as the prototypical form of contiguity.




PhiN 69/2014: 76


15 Cf. for the semantic development of bureau DALF s.v. BUREL, s.m. [Compl.] and PR s.v. bureau.

16 Of course, this claim has not to be understood in a predicting sense: A constitutive part and its whole do not have to show motivation: the English equivalents desk and office, for example, do not, since their expressions are not linked to each other. But if they do, an identical form seems to be more frequent than other devices. Besides speaker-based innovation, this is certainly triggered by hearer-based reanalysis in ambiguous bridging-contexts such as De nouveau, le bureau m’appelle! (Again, the ?desk/?study room calls me!). For the influence of pragmatics, compare the following paragraph on discourse effects.

17 Beyond number alternation, languages vary considerably in the reconceptualizations they lexicalize and in the formal devices they use for their differentiation, compare for reduplication in the COOKING domain Ising (2011: 364–365) or for suffixation, compounding and determination as alternative devices Ising (2013).

18 I express my thanks to Regina Pustet who drew my attention to Lakota and willingly discussed details of (12).

19 I have adapted this gloss from Pakendorf and Novgorodov (2009), compare http://wold.livingsources.org/word/71312353604912655.

20 Adapted from http://www.heimlichkeit.de/la_palma_2003.htm and http://www.tripadvisor.de/ShowUserReviews-g274877-d1158047-r119718169-Hotel_and_Restaurant_Tomi-Portoroz.html respectively (checked 15th of febuary 2012).

21 See also Koch (2001: especially 1145–1147) delimiting taxonomic invariances such as Malay. saudara ‘sibling (without gender specification)’ from e.g. vertical polysemy in cases like German kochen which can denote basic level TO COOK as well as subordinate level TO BOIL.

22 In fact, Monastyrjew (2006: 11) explicitly states that “[a]n erster Stelle steht die allgemeine Bedeutung” [the general meaning is listed at the first place] which would mean that TO RIPEN has ceded this position to TO COOK.

23 This judgement on buhar- is supported by Brigitte Pakendorf (personal communication) who I thank for her help and especially for her pointers to Sleptsov (2005).